关注微信
|
手机版
|
广艺首页
×
搜索过于频繁,请输入验证码
网站首页
学科专业
教学单位
招生专业
本科生招生
通知公告
考试大纲
招生简章
招生计划
招生章程
历年录取线
本科招生政策
本科招生问答
研究生招生
通知公告
考试大纲
招生简章
研究生调剂
研究生导师
研招政策
招生问答
港澳台招生
本科生招生
研究生招生
附校招生
通知公告
招生简章
招生计划
招生章程
历年录取线
招生问答
中外合作办学
招办新闻
特色栏目
院长谈专业
名家名师
招生宣传 · 走进广艺
新生指南
本科艺术类专业校考网上报名系统入口
走进广艺
学校概况
校园新闻
校园风光
公众服务
咨询问答
新生指南
下载中心
系统入口
招生时间表
本科招生
研究生招生(推免生)
研究生招生(统考)
附校招生
当前位置:
首页
>
中外合作办学
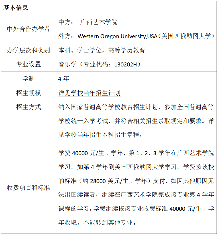
广西艺术学院与美国西俄勒冈大学合作举办音乐学专业本科项目
来源:招生办公室
作者:招生办公室
时间:2026-04-15 08:35
点击:
次
字号:【
小
大
】
分享到:
【打印正文】
校内链接
校外链接
研究生处/学科建设办公室(研究生学院)
教务处
音乐学院
音乐教育学院
美术学院
美术教育学院
设计学院
中国画学院/漓江画派学院
舞蹈学院
人文学院
影视与传媒学院
建筑艺术学院
造型艺术学院
继续教育学院
附属中等艺术学校
教育部
中国研究生招生信息网
阳光高考平台
广西招生考试院